随着电子设备的不断智能化和功率需求的增加,大功率高性能电源解决方案成为许多领域的关键需求,包括数据中心、电动汽车、工业应用等。在设计这些高功率电源时,提高效率、降低体积、提高可靠性成为了设计的主要挑战。
LLC大功率高性能电源解决方案基于LLC拓扑结构,具有高效率、低电磁干扰和良好的动态响应等优点,因此在大功率电源领域得到了广泛应用。然而,传统的LLC电源系统通常需要独立的栅极驱动器来控制功率开关器件,这增加了系统的成本和复杂度,并可能降低系统的可靠性。
氮化镓是一种宽带隙半导体材料,相较于传统硅材料,具有更高的电子迁移率和更低的导通电阻。这意味着GaN器件能够在更高频率下工作,同时降低开关和传导损耗。同时内置驱动氮化镓技术将栅极驱动器集成到氮化镓功率器件内部,消除了传统电源系统中独立栅极驱动器的需求。这种集成设计降低了电路中的元件数量和连接,减少了电路的电阻、电感和电容等损耗,提高了系统的效率和功率密度。同时,内置驱动氮化镓技术还能够实现更快的开关速度和更好的动态响应,从而进一步提高了系统的稳定性和性能。
充电头网了解到茂睿芯前不久推出了一款240WLLC大功率适配器参考设计,故汇总了一些内置驱动氮化镓芯片,两者结合可以开发出更高效率、高功率密度的解决方案。充电头网已经将适配的氮化镓芯片汇总成下表所示。


MK2562+MK2189+MK1620的240W工业电源演示板
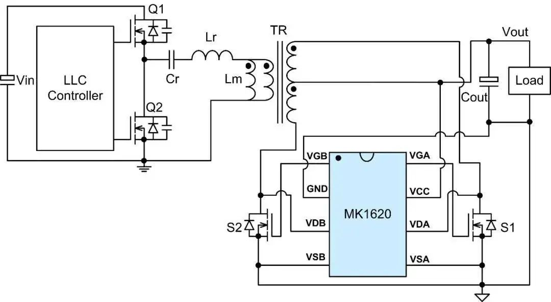
为使客户更加清晰了解茂睿芯的大功率高性能电源解决方案,茂睿芯特推出了PFC(MK2562)+LLC(MK2189)+SR(MK1620)全套方案-240W高性能电源板,它具有高PF、低THD、高频高效率、低器件应力等特点,适用于工业电源、LED驱动、服务器及TV等应用场合。

典型应用框图
CRMPFC控制器MK2562MK2562PFC控制器具有超低的总谐波失真(THD)以提供高效电能使用,具备完善的BI/BO和动态OVP保护功能确保系统稳定运行并提升可靠性。具备极低的静态电流和启动电流(20uA@12VVcc),有效降低能耗。同时,其低启机噪声和应力设计减少了电磁干扰,延长设备寿命,整体提升了电源管理系统的性能。

MK2562系列还具备多项智能保护策略,包括软启动/软关机保护、过欠压保护、以及高/低压过流保护,有效降低MOS管的电应力,显著提升系统可靠性。特别是对于重视轻载效率的应用,MK2562Q版本提供了不连续导通模式(DCM),在DCM模式下,开关频率限制在130kHz,并具备了谷底切换功能,可以进一步提高系统效率。
MK2562系列采用SOP-8封装设计使得整体更加紧凑灵活,适用于AC/DC充电适配器、工业电源、电视、电脑、显示器、照明应用等领域。
VCMLLC控制器MK2189MK2189是一款电压模式LLC控制器,以电压为主要控制变量,它可与LLCSR控制器MK1620/1搭配使用,实现高效率和高可靠性的LLC设计。

MK2189系列通过调节工作频率来获得输出电压的调节。在关断和开启之间插入了可调节的死区时间以提高可靠性。该IC提供了一个引脚(CSS),允许用户从外部编程振荡器的频率。在启动时,切换频率从可编程的最大值开始,逐渐减小,直至达到由控制回路确定的稳态值。这种频率变化是非线性的,以最小化输出电压过冲,且其持续时间也是可编程的。

MK2189LLC控制器在-40℃至125℃的极端温度范围内提供高达26V的最大VCC耐压,确保稳定运行;同时,它具备可编程死区时间和软起动功能,以及Burst频率选项和优化的启机序列,以降低启动应力,共同为用户打造了一个高效、定制化且可靠的电源解决方案。
双通道LLCSR控制器MK1620MK1620是茂睿芯推出的一款高性能双通道LLC同步整流控制器,具备高效率自适应驱动控制策略,降低DCM振铃误触发几率逻辑,采用双通道互锁机制,实现10ns超快速关断传输延迟和最大2.5A下拉电流,兼容多种开通阈值MOSFET的VG钳位电路,内置多种保护功能,方便用户多场景灵活应用。

通过合适的栅极驱动和独立的差分采样输入,MK1620可以在较宽的负载条件下实现高效率、高可靠性。MK1620能够工作在4.7V至38V的宽供电范围,小于75uA的超低静态电流和双通道驱动电路,更适用于全波整流的LLC谐振变换器中。

MK1620的两组独立差分采样,用于检测每个SRMOSFET的VDS电压,方便布线,易于使用。独特的自适应控制策略与驱动调整机制,可应对各种复杂的应用系统。
半桥氮化镓infineon英飞凌英飞凌IGI60F1414A1L英飞凌推出的半桥氮化镓集成功率级芯片IGI60F1414A1L,适合低功率至中功率范围、小型轻量化的设计应用。外观为8x8QFN-28封装型式,针对散热效能进行强化,可为系统提供极高的功率密度。此产品包含两个140mΩ/600VCoolGaN增强型(e-mode)HEMT开关以及英飞凌EiceDRIVER系列中的电气隔离专用高低侧栅极驱动器。

隔离栅极驱动器拥有两个数字PWM输入,让IGI60F1414A1L更易于控制。为了达到缩短开发时间、减少系统物料清单项目和降低总成本等目标,利用集成隔离功能、明确分隔数字和电源接地以及简化PCB配置等,皆是不可或缺的要素。
栅极驱动器采用英飞凌的单芯片无磁芯变压器(CT)技术,将输入与输出有效隔离。即便在电压上升或下降速率超过150V/ns的超快速切换瞬时下,仍可确保高速特性和杰出的稳定性。

英飞凌IGI60F1414A1L的切换特性可以简易地根据不同的应用借由一些栅极路径的被动元件诸如阻容器件实现。例如,此特性可使电流或电压速率优化,以降低电磁干扰(EMI)效应、稳态栅极电流调整和负栅极电压驱动,在硬切换开关应用中稳定运行。
Navitas纳微纳微NV624XNV624X是一款采用了Navitas纳微半导体最新GaNSense技术的新一代半桥氮化镓功率芯片系列产品,相比于现有的分立式方案,纳微半桥功率芯片可实现MHz级的开关频率,将有效降低系统损耗和复杂度。

纳微NV624X系列目前已有NV6245C、NV6247两款产品,额定电压均为650V,均采用工业标准、薄型、低电感的6x8mmPQFN封装。纳微NV6245C内置2颗275mΩGaNFETs和对应驱动器,可用于65WACF拓扑快充电源、100WAHB拓扑快充电源等产品中。
纳微NV6247内置2颗160mΩGaNFETs和对应驱动器,实现桥式电源拓扑在MHz频率下运行。不仅如此,芯片同时还完美适配图腾柱PFC以及三相电机驱动等应用场景。

纳微NV624X半桥氮化镓功率芯片为电子元件创建了一个易于使用的系统构建块。相较分立式方案,革命性的单片集成方案能有效减少60%的元件数量及布局结构,进而减少系统成本、尺寸、重量与复杂性。
纳微NV624X半桥氮化镓功率芯片集成的GaNSense技术实现了前所未有的自动保护,提升了系统可靠性和稳定性,并结合了无损电流感测,达到更高层级的效率和节能水平。
novosns纳芯微纳芯微NSD2621NSD2621是一颗高压半桥栅极驱动芯片,专门用于驱动E−mode(增强型)GaN开关管。

NSD2621将隔离技术应用于高压半桥驱动,使得共模瞬变抗扰度更高,可以耐受700V的负压,有效提升了系统的可靠性。解决了GaN应用桥臂中点SW引脚的共模瞬变和负压尖峰问题。上下管的驱动输出都集成了内部稳压器LDO,可以有效抑制VDD或BST引入的高频干扰,有利于保持栅极驱动信号幅值稳定,保护GaN开关管栅级免受过压应力的影响。

NSD2621产品特性和功能一览图。
由于GaN器件可以实现反向导通,替代了普通MOSFET体二极管的续流作用,但是一旦负载电流过大会出现高反向导通压降,造成较大的传输损耗,降低了系统效率,所以NSD2621内置20ns~100ns可调的硬件死区时间,可以有效避免发生桥臂直通的情况,桥臂直通是指两个串联的电力电子开关器件同时导通,如果两端有电压,将导致直流电源短路,损坏桥臂功率器件。
ST意法半导体ST意法半导体目前已推出至少5款MasterGaN半桥器件,MasterGaN器件内部集成了两颗650V耐压的GaN开关管及驱动器,组成半桥器件,是一款先进的系统级功率封装,可输入逻辑电压信号轻松控制器件,支持零下40到125摄氏度工作温度范围。
意法半导体MasterGaN1ST意法半导体MasterGaN1内部集成半桥驱动器和两颗耐压650V,导阻150mΩ的高压GaN开关管,集成在9*9*1mm的QFN封装内,工作电流10A,低侧和高侧均具有欠压关闭保护。驱动器内置自举二极管,内置互锁功能,且具有准确的内部定时匹配。

图为STMasterGaN1的评估板,连接为半桥输出,左侧为驱动信号输入,右侧为半桥输出,左侧下方是一颗稳压器,为MasterGaN1提供稳压供电。
通过评估板图片可以看出,MasterGaN1器件将控制信号和功率走线分开,便于走线布局设计。

ST意法半导体MasterGaN1通过内部集成半桥驱动器和GaN开关管来减少元件数量,同时其走线方便布局设置,可实现灵活简洁快速的设计。
意法半导体MasterGaN2ST意法半导体MasterGaN2内部集成了半桥驱动器和两颗耐压650V的高压GaN开关管组成非对称半桥,上管为225mΩ,下管为150mΩ,集成在9*9*1mm的QFN封装内,工作电流最高10A,低侧和高侧均具有欠压关闭保护,可用于ACF拓扑。

MASTERGAN2为非对称设计的半桥结构,上管为225mΩ,下管为150mΩ,其余功能与MASTERGAN1一致,可用于ACF拓扑。

ST意法半导体MasterGaN2集成的驱动器内置自举二极管,内置互锁功能,且具有准确的内部定时匹配。
意法半导体MasterGaN3MASTERGAN3是一款先进的功率系统封装集成,采用门极驱动器和两个增强模式GaN晶体管的非对称半桥配置。集成的功率GaN具有650V的击穿电压,同时嵌入式门极驱动器的高侧可以通过集成的自举二极管轻松供电。

ST意法半导体MasterGaN3内部集成了半桥驱动器和两颗耐压650V的高压GaN开关管组成非对称半桥,上管为450mΩ,下管为225mΩ,集成在9*9*1mm的QFN封装内,工作电流最高6.5A,低侧和高侧均具有欠压关闭保护。

MASTERGAN3在上下驱动部分都具有UVLO保护,防止电源开关在低效率或危险条件下工作,互锁功能可以避免交叉传导条件。MASTERGAN3的工作温度范围为-40°C至125°C,适用于工业环境,采用9x9mmQFN封装。
意法半导体MasterGaN4ST意法半导体MasterGaN4内部集成半桥驱动器和两颗耐压650V,导阻225mΩ的高压GaN开关管,集成在9*9*1mm的QFN封装内,工作电流6.5A,低侧和高侧均具有欠压关闭保护。驱动器内置自举二极管,内置互锁功能,且具有准确的内部定时匹配。

MasterGaN4为对称半桥结构,内置两颗225mΩ导阻的高压GaN开关管。

ST意法半导体MasterGaN4通过内部集成半桥驱动器和GaN开关管来减少元件数量,同时其走线方便布局设置,可实现灵活简洁快速的设计。
意法半导体MasterGaN5MASTERGAN5是一款先进的功率系统封装集成,采用门极驱动器和两个增强模式GaN功率晶体管的半桥配置。集成的功率GaNs具有650V的击穿电压,同时嵌入式门极驱动器的高侧可以通过集成的二极管轻松供电。

ST意法半导体MasterGaN5内部集成半桥驱动器和两颗耐压650V,导阻450mΩ的高压GaN开关管,集成在9*9*1mm的QFN封装内,工作电流4A,低侧和高侧均具有欠压关闭保护。驱动器内置自举二极管,内置互锁功能,且具有准确的内部定时匹配。
Tagore泰高技术泰高技术TTHB100NM泰高技术推出国产氮化镓半桥芯片,其TTHB100NM是一款集成2颗增强型氮化镓650V100mΩ氮化镓开关管及对应的驱动器的半桥功率芯片,用于高侧、低侧和电平转换。它内置了UVLO(欠压锁定)、过温和带故障输出信号的过电流保护,芯片内集成了用于高侧的启动电源。

泰高技术TTHB100NM具有12V~20V的宽电源工作范围,可应用在DC–DC转换、逆变器、手机/笔记本充电器、LED/电机驱动、图腾柱无桥PFC应用、高频LLC转换器、服务器/AC-DC电源、有源钳位反激等场景中。

泰高技术TTHB100NM芯片采用低电感8mm×10mmQFN封装,低电感封装的集成驱动器允许在高压和高频中安全运行。开关频率高达2MHz,传输延迟低至50ns,支持50V/nsdV/dT抗扰度,外围元器件精简,具有非常紧凑和简便的布局,可实现灵活快捷的设计。

泰高技术TTHB100NM芯片8mm×10mmQFN封装看起来比较大,但是比起两颗8mm*8mm的GaN开关管加上独立的驱动器,占板面积大大缩小。同时合封器件也大大减小了寄生效应对效率的影响,提高电源产品的效率和可靠性。
内置驱动单管氮化镓Danxitech氮矽氮矽DXC0765S2C
氮矽DXC0765S2C是一款集成650V增强型氮化镓晶体管及驱动器的合封氮化镓芯片,耐压650V,导阻400mΩ,最大漏源极电流7A,单极正电压门极驱动电压0V~6V,支持3.3V和5V控制信号,开关速度超10MHz,具有零反向恢复损耗。采用反激式的电路拓扑可支持20WPo65W输出功率的产品应用。
氮矽DXC1065S2C
氮矽DXC1065S2C详细资料。该芯片导阻为200mΩ,最大漏源极电流10A;DXC1065S2C和DXC0765S2C可应用在快充电源、LED照明驱动器、PFC电路、LLC转换器、无线电力传输等领域。DXC1065S2C采用反激式或PFC+反激式的电路拓扑,可支持65W≤Po≤100W的产品采用。采用PFC+LLC的电路拓扑可支持180W≤Po300W的产品采用,详情可前往氮矽官网了解。
氮矽DXC1065S2T
氮矽DXC1065S2T详细资料。该芯片导阻为200mΩ,最大漏源极电流10A,采用TO-220-5L封装工艺,其余主要参数与DXC1065S2C相同;可应用在快充电源、LED照明驱动器、PFC电路、LLC转换器、无线电力传输等领域。
氮矽DXC1065S2L
氮矽DXC1065S2L详细资料。该芯片集成650V电模GaNHEMT和栅极驱动器及LDO,支持宽VCC范围(0~40V)和可编程开启dV/dt,导阻为200mΩ,最大漏源极电流10A,采用DFN6X8封装工艺,具有零反向恢复损耗,可应用在快充电源、LED照明驱动器、PFC电路、LLC转换器、无线电力传输等领域。
氮矽DXC1565S2F氮矽DXC1565S2F集成650V电模GaNHEMT和栅极驱动器,支持高重复输入±18V电压容限和极高的开关频率(10MHz)。导阻为130mΩ,最大漏源极电流15A,采用DFN8X8封装工艺,具有零反向恢复损耗,可应用在快充电源、LED照明驱动器、PFC电路、LLC转换器、无线电力传输等领域。

在低功率应用中,DXC1565S2F可以采用反激式或PFC+反激式电路拓扑。这种拓扑结构简单、成本低,能够满足65W≤Po≤100W的电源产品应用。在中等功率范围内,DXC1565S2F可以与其他GaN-HEMT器件搭配使用,采用PFC+反激式拓扑,支持100WPo150W的电源产品应用。这种组合可以充分利用GaN-HEMT的高频特性,实现高效的电源转换。
对于高功率产品,DXC1565S2F可以采用PFC+LLC电路拓扑。这种拓扑结构可以充分利用LLC谐振技术的优点,实现高效率、高功率密度的电源转换。在PFC+LLC电路拓扑下,DXC1565S2F最高可支持300W≤Po500W的产品应用。这种高功率范围的电源产品通常用于服务器、数据中心等高负载设备来说,高效的电源管理能够显著降低能耗和散热成本。
氮矽DXC3065S2F
氮矽DXC3065S2F详细资料。该芯片集成650V电模GaNHEMT和栅极驱动器,支持高重复输入±18V电压容限和极高的开关频率(10MHz)。导阻为80mΩ,最大漏源极电流30A,采用DFN8X8封装工艺,具有零反向恢复损耗,可应用在快充电源、LED照明驱动器、PFC电路、LLC转换器、无线电力传输等领域。DXC3065S2F采用PFC+LLC的电路拓扑可支持300W≤Po500W电源产品的应用,详情可前往氮矽官网了解。
氮矽DXC3065S2TB
氮矽DXC3065S2TB详细资料。区别于GaNPIIP系列的其他产品,氮矽DXC3065S2TB首次在TO系列封装工艺上采用了埋阻封装,通过将上拉电阻集成到TO-247封装内,在节省了PCB占板面积的同时保证了开关波形的稳定,此外由于埋阻工艺可以有效减小寄生电感和寄生电阻,具有高可靠性和高效率的特点。内置650V耐压,80mΩ导阻,最大漏源极电流30A的增强型氮化镓晶体管,集成驱动器的开关速度超10MHz,具有零反向恢复损耗。
Navitas纳微纳微NV6113NV6113内置独立的驱动器以及复杂的逻辑控制电路,支持5-15V的宽范围逻辑信号输入。内置300mΩ导阻、耐压650V的氮化镓开关管,支持2MHz开关频率。采用5*6mmQFN封装,节省面积。

纳微通过将驱动器和氮化镓开关管以及逻辑电路集成在一个封装中,实现了高集成度,高可靠性的氮化镓功率芯片设计。

纳微半导体NV6113详细资料。
纳微NV6115
NV6115芯片内置驱动器以及复杂的逻辑控制电路,170mΩ导阻,耐压650V,支持2MHz开关频率,采用5*6mmQFN封装,节省面积,得益于NV6115内置驱动器,无需外置驱动器,更加节省PCB空间。

NV6115详细资料。
纳微NV6117纳微NV6117内置驱动器以及复杂的逻辑控制电路,耐压650V,120mΩ导阻,支持2MHz开关频率,采用5*6mmQFN封装,节省面积。

相比NV6117散热升级,更大的散热焊盘,120mΩ导阻,内置驱动器支持10-30V供电。最高支持2MHz开关频率。

纳微半导体NV6117详细资料。
纳微NV6123
NV6123是NV6113的散热增强版,为高频率和软开关拓扑优化,内部集成驱动器,导阻300mΩ,6*8mmQFN封装。

NV6123详细资料。
纳微NV6125NV6125,内部集成氮化镓开关管、氮化镓驱动器以及逻辑电路,应用简单。

NV6125采用QFN6*8mm封装,散热性能升级,175mΩ导阻,内置驱动器支持10-30V供电。最高支持2MHz开关频率。使用两颗并联降低导阻,满足大功率充电器应用。

纳微半导体NV6125详细资料。
纳微NV6127
NV6127内部集成氮化镓开关管、氮化镓驱动器以及逻辑电路,应用简单。NV6127采用QFN6*8mm封装,散热性能升级,125mΩ导阻,内置驱动器支持10-30V供电。最高支持2MHz开关频率。

NV6127详细资料。
纳微NV6128纳微半导体推出了新一代氮化镓功率芯片NV6128,其采用QFN6*8mm封装,在使用电流检测电阻时仍能得到增强的散热。NV6128内部整合集成栅极驱动器,支持10-30V供电,且导通压摆率可编程。

具有开尔文源极,有效降低寄生参数对高频开关的影响。NV6128导阻为70mΩ,在纳微的氮化镓功率芯片中最低。芯片额定工作电压为650V,峰值耐压800V,在系统中的可靠性更高,支持2MHz高开关频率。

纳微NV6128是GaNFast功率芯片的散热增强版本,为高频率和软开关拓扑优化。集成GaNFET,驱动器和逻辑保护器件,实现数字输入,功率输出的高性能功率模块,可以设计出更快更小更高速的电源。
纳微NV6128具有高速集成驱动器和工业标准的低寄生参数的超薄封装,允许设计师开发出简单快速而且可靠的解决方案,具有突破性的功率密度和效率。纳微的GaNFast功率芯片拓展了传统拓扑的使用范围,例如反激,半桥,准谐振等,MHz级工作频率可实现开创性的设计。
纳微NV6128可用于AC-DC开关电源,直流电压转换和逆变器应用,支持降压,升压,半桥和全桥拓扑,支持ACF拓扑,LLC准谐振及D类功放,支持准谐振反激拓扑。NV6128可用于快充适配器,笔记本适配器,LED照明,太阳能逆变器,电视机,无线充电,服务器,电信通讯及网络服务器的开关电源。
纳微NV6134A氮化镓功率芯片来自Navitas纳微半导体,型号NV6134A,该芯片内置驱动器以及高精度无损耗电流采样电路,260mΩ导通电阻,耐压700V,支持2MHz开关频率,采用6*8mmQFN封装,节省面积。

这款GaNFast功率集成电路集成了高性能模式GaN场效应管和集成栅极驱动器,实现了前所未有的高频和高效率运行。

此外,还集成了GaNSense技术,能够实时、准确地感知电压、电流和温度,进一步提高性能和鲁棒性,而这是任何离散GaN或离散硅器件都无法实现的。
TI德州仪器德州仪器LMG3622LMG3622是德州仪器推出的一款650V120mΩGaN功率FET,适用于开关模式电源应用。LMG3622通过在8封装中集成功率FET和栅极驱动器,简化了设计并减少了元件数量。

LMG3622具备低静态电流和快速启动时间,支持转换器在轻负载条件下的高效率要求和突发模式运行。AUX静态电流为240μA,AUX待机静态电流仅为50μA,这意味着即使在待机模式下,器件也能保持低功耗状态,可以有效延长电池寿命、提高系统效率并减少能源浪费。
LMG3622的可编程导通压摆率提供了对电磁干扰(EMI)和振铃的有效控制,通过采用电流检测仿真技术,LMG3622相较于传统的电流检测电阻,能够显著降低功耗,并允许将低侧散热焊盘连接到冷却PCB的电源地,进一步提高了系统的效率和稳定性。

为了保护系统安全,该器件还集成了多种保护特性,包括欠压锁定(UVLO)、逐周期电流限制和过热保护。过热保护功能通过开漏FLT告,有效防止了器件过载而导致的损坏。
德州仪器LMG3422氮化镓功率器件采用LMG3422R030,这是一款内部集成驱动器,保护功能和温度报告功能的氮化镓器件,面向硬开关拓扑应用。器件支持2.2MHz开关频率,支持30V/ns到150V/ns的压摆率。器件内部集成驱动器,并结合TI的低电感封装,可提供干净的开关和超小的振铃。
LMG3422R030内部集成电流检测,支持器件级的过流保护功能,支持逐周期过流保护和锁定的短路保护。
充电头网总结茂睿芯的240W快充套片方案集成了LLC控制器MK2189、PFC控制器MK2562和同步整流控制器MK1620,堪称大功率快充解决方案的前沿技术。在当前市场上,240W快充方案相对较为罕见,而茂睿芯的这一方案无疑为相关产品的开发提供了重要支持,能够抓住市场先机开发爆款产品。
茂睿芯的240W快充套片方案还可搭配内置驱动氮化镓实现更高效、更紧凑、更可靠的电源系统,满足现代电子设备对功率密度和性能的不断提升的需求。随着新能源新基建的快速发展,茂睿芯的技术创新必将为行业发展注入新的动力,助力更多领域的电源应用迈向高效、可靠的未来。