omthing是万魔声学旗下的子品牌,专注于为用户提供简约设计与高实用性集一身的智能数码及周边产品。近日,omthing推出了首款支持主动降噪的TWS耳机产品——omthingAirFree2真无线耳机,在外观质感和功能配置上均进行了全面升级。
omthingAirFree2真无线耳机采用了撞色设计,整体观感简约时尚。耳机为柄状的入耳式设计,机身体积小巧轻盈。功能配置上搭载了7mm石墨烯振膜动圈单元,高通QCC3040蓝牙芯片,支持蓝牙5.2,AAC、aptX高音质解码;支持ANC主动降噪和四麦智能通话降噪,以及无线充电等。
我爱音频网此前还拆解过omthing品牌的omthingAirFreePods真无线蓝牙耳机和omthingAirFree真无线蓝牙耳机,下面再来看看这款产品的详细拆解报告吧~
一、omthingAirFree2真无线耳机开箱

omthingAirFree2真无线耳机包装盒延续了AirFreePods的设计,采用了白色背景和黄色配色,正面设计了线条底纹,呈现一定的空间感,更好的突出展示产品的外观。左上角有omthing品牌LOGO,底部是产品名称AirFree2真无线耳机。

包装盒背面是产品的功能特点和部分参数信息。

包装盒一侧图文展示了ANC主动降噪、ENC四麦通话降噪、IPX5防水等级三项亮点和蓝牙标志。

另外一侧展示了支持蓝牙5.2,支持快充、无线充电功能,以及高通aptX音频解码标志。

充电盒内物品有耳机、充电线、耳塞和产品说明书。

充电线采用了USB-AtoUSBType-C接口。

三副不同尺寸的硅胶耳塞。


Type-C充电接口充电盒背部。


充电盒底部印制信息有产品型号:EO006,输入:5V-600mA,输出:5V-130mA,充电盒容量:410mAh/1.52Wh,中国制造。

打开充电盒盖,内部设置有一颗蓝牙配对功能按键,两侧有L/R左右标识。

omthingAirFree2真无线耳机整体外观一览。

充电盒为耳机充电的金属顶针位于座舱底部。

omthingAirFree2耳机为柄状入耳设计,同样为两种工艺撞色,体积非常小巧。

耳机柄背部特写,银色配色,左右两端为通话拾音和降噪麦克风开孔,中间设计有“omthing”品牌LOGO。

耳机内侧特写,设置有L/R左右标识。

耳机上金属充电触点特写。

光学入耳检测传感器开窗。

音腔调音孔特写。

耳机出音嘴特写,金属网罩防护,内部还覆盖有一层防尘网。

出音管侧边还设置有一颗调音孔,内部防尘网防护。

经我爱音频网实测,omthingAirFree2真无线耳机整体重量约为48.5g。

佩戴耳塞的单只耳机重量仅约为4.1g,非常的轻盈,提升佩戴的舒适性。

我爱音频网采用ChargerLABPOWER-ZKT002便携式电源测试仪对omthingAirFree2真无线耳机进行有线充电测试,输入功率约为3.29W。

我爱音频网采用ChargerLABPOWER-ZKM001C便携式电源测试仪对omthingAirFree2真无线耳机进行无线充电测试,充电功率约为1.57W。
二、omthingAirFree2真无线耳机拆解
经过开箱,详细了解了这款产品的外观设计,下面进入拆解,看看内部结构配置~
充电盒拆解

撬开充电座舱,充电盒内元器件并未固定在座舱上,而是充电盒壳体内。

座舱底部特写,有四颗磁铁用于吸附耳机和充电盒。

充电盒开盖转轴处采用弹簧增加阻尼手感。

腔体底部框架通过四颗螺丝固定在壳体上。

卸掉螺丝取出充电盒内元器件。


底部是无线充电接收线圈,电池位于中间位置,起到很好的保护作用。

正面LED指示灯同样设置在了FPC排线上。

背面是Type-C充电接口。

主板、电池和无线充电接收线圈电路一览。

FPC排线电路一览。


蓝牙配对功能按键特写。

丝印8691C的霍尔元件,通过感知充电盒盖打开/闭合时的磁场变化(霍尔效应),通知耳机与已配对设备连接/断开。

充电盒为耳机充电的pogopin连接器。

锂离子软包电池型号751830PL,额定容量:410mAh/1.51Wh,额定电压:3.7V。

电池配备有电路保护板和一体化保护IC,保护板上还有热敏电阻进行温度检测。

充电盒主板正面电路一览。

充电盒主板背面电路一览。

ST意法半导体STM8S003F3是一颗具有8KB闪存、16MHzCPU、集成EEPROM的8位MCU,用于充电盒整机控制。

ST意法半导体STM8S003F3详细资料图。

LPSemi微源LP5305过压过流保护IC,同时支持锂电池充电器前端保护,在电池过压时断开充电器输入,提供完整全面的保护功能。
据我爱音频网拆解了解到,目前已有小米、OPPO、华为、联想、摩托罗拉、realme、漫步者、QCY、JLab、Skullcandy、Boltune等品牌的音频产品大量采用了微源的电源管理方案。

LPS微源半导体LP5305A详细资料图。

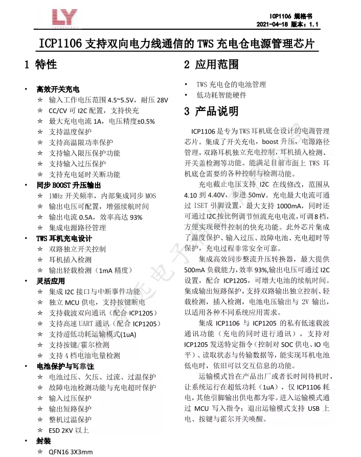
LY来远电子ICP1106电源管理芯片,集成了开关充电,Boost同步升压,电源路径管理,双耳独立插拔检测,双向通信,OVP,OCP保护等功能,具有性能强大,集成度高,外围电路简单等特点。
ICP1106的充电电压,充电电流,输出电压能通过I2C灵活配置,能方便的实现TWS快充,效率充电;同时支持电力线载波双向通信,UART双向通信这两种通信模式,能可靠的满足充电仓和耳机的信息交互需求,实现耳机和充电仓的智能控制。
ICP1106还支持运输模式,待机功耗最低可以做到1uA,支持0V,2.4V,电池电压等多种电压输出待机模式。我爱音频网在此前的拆解中了解到,贝尔金SOUNDFORMFreedom真无线耳机也采用了这款产品。

LY来远电子ICP1106详细资料图。

2R2电感配合ICP1106进行电池充放电管理。

COPO酷珀微CP2021高集成度2.5W无线充电接收芯片,符合版本Qi协议;输出电压5V,输出电流可调,最大可到500mA;集成外部电源输入检测功能;集成过温,过压和输出过流保护;集成温度监测、充电完成及和主机故障控制的多功能NTC控制引脚。
据我爱音频网拆解了解到,酷珀微的无线充电接收方案目前已被Haylou、OPPO、漫步者、realme、倍思、贝尔金、魔宴、omthing、iWALK等品牌的TWS耳机大量采用。

COPO酷珀CP2021详细资料图。
耳机拆解

沿合模线撬开耳机。

耳机头内扬声器、电池、光感元件连接到一条FPC排线上,再与主板连接。

FPC排线通过双面胶固定在腔体壁上,过孔连接到主板。

耳机头内FPC排线背面电路一览,导线焊点透明胶水加固防护。末端采用BTB连接器连接到主板。

电池导线焊点处设置有一颗丝印BE的电池保护IC。

FPC排线背面特写。

红外光学距离传感器特写,用于入耳检测功能,实现摘取自动暂停、佩戴自动恢复播放。

前腔内光学入耳检测传感器黑色滤镜特写。

后腔内有挡板隔离主板和电池。

扬声器单元正面特写,胶水固定到耳机腔体内,金属外壳保护。

扬声器单元背部特写,设置有一个调音孔,贴防尘网防护。

经我爱音频网实测,扬声器单元尺寸约为7mm。

耳机内采用了钢壳扣式电池,电池一侧贴有缓冲垫。

正负极镍片上贴有绝缘胶带。电池上没有标注参数信息。

撬开耳机背部盖板,腔体内部结构一览。

取出主板,耳机柄腔体内部结构一览。

腔体壁上主控芯片位置贴有屏蔽贴纸,底部充电触点直接焊接在主板上。

耳机柄盖板内侧结构一览,两端是麦克风声学结构,提升收音性能。中间有蓝牙天线和触摸传感器。

耳机主板正面电路一览。

耳机主板背面电路一览。

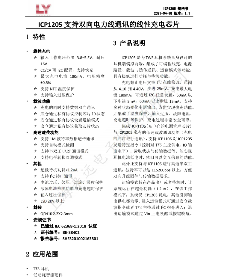
LY来远电子ICP1205是一颗支持双向电力线通讯的线性充电IC,是为TWS耳机系统量身设计的耳机端模拟前端。ICP1205内部集成了可编程线性充电、电源路径管理、载波与透传通讯、耳机运输模式等功能,具有极低运行功耗与待机功能。芯片支持多重完善的保护功能,并支持蓝牙主控固件升级和数据传输功能。
同时ICP1205搭配ICP1106,支持效率充电模式,充电仓输出电压可以根据耳机电池电压调整输出,提高充电仓电池容量转化率20%左右,为TWS耳机超长待机,缩小充电仓体积,节约电池成本提供助力。

LY来远电子ICP1205详细资料图。

丝印CI的IC。

丝印0v48的IC。

Qualcomm高通QCC3040BGA封装超低功耗蓝牙音频SoC。QCC304x支持蓝牙,支持高通aptX™Adaptive音频编码,集稳定性、好音质、可扩展性、低时延和低比特率音频传输等增强特性于一身。
QCC304x芯片可集成主动降噪技术,支持cVc通话降噪。支持高通TrueWireless™Mirroring技术,左右耳塞可以在多个使用场景下快速切换。支持触控或按键唤醒手机的语音助手。
据我爱音频网拆解了解到,目前市面上已有Anker、Bose、拜亚动力、BO、Cleer、漫步者、杰士、小鸟、小米、微软、OPPO、vivo、索尼、万魔等知名品牌大量采用了高通的蓝牙音频SoC。

Qualcomm高通QCC3040详细资料图。

镭雕UB的晶振特写,为蓝牙芯片提供时钟。

上海昕科BH7133B触摸IC。

镭雕21227X04的MEMS麦克风,用于语音通话拾音,来自新港电子。麦克风上下设置两颗LED指示灯,指示耳机工作状态。

连接触摸传感器的金属弹片。

新港电子2718上进音降噪麦克风,型号是SA2718T421-NB01,用于主动降噪和通话降噪拾取外部环境噪音。

omthingAirFree2真无线降噪耳机拆解全家福。
三、我爱音频网总结
omthingAirFree2真无线降噪耳机在外观上双色碰撞设计,观感简约时尚,且使得整机更加的活泼不拘束。柄状的入耳式耳机体积小巧轻盈,重量仅为4.1g,搭配符合人体工学的机身曲线设计,佩戴上与耳道贴合紧密舒适,不易脱落。
内部电路方面,充电盒支持有线、无线两种电源输入方式。有线采用了Type-C接口输入电源,由来远电子ICP1106电源管理芯片为内置410mAh电池提供充放电管理,还支持运输模式,待机功耗最低可以做到1uA;无线充电采用了酷珀微CP2021高集成度2.5W无线充电接收芯片;还配备了微源半导体LP5305过压过流保护IC,意法半导体STM8S003F3MCU单片机等。
耳机部分,耳机头内7mm扬声器、钢壳扣式电池、红外光学传感器连接到一条FPC排线上,再通过BTB连接器连接到主板。主板上,采用了来远电子ICP1205线性充电IC为内置电池充电;主控为高通QCC3040低功耗蓝牙音频SoC,蓝牙5.2,支持aptXAdaptive音频编码,支持主动降噪,cVc通话降噪等功能;以及上海昕科BH7133B触摸检测IC等。